
NEVB-NEH2000BY-3V5 energy harvesting evaluation board
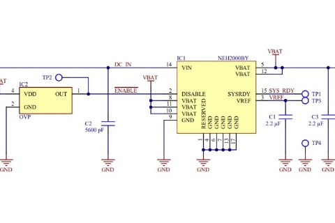
The Nexperia NEVB-NEH2000BY-3V5 board allows convenient evaluation of the NEH2000BY energy harvesting PMIC. Designed to be simple and very compact, it is ideal to get started with energy harvesting. The small form factor enables easy integration into prototype applications.
Key features and benefits
- Designed to be simple
- Easily connectable to a harvester, a storage element and a load
- Plug-and-Play: No preprogramming required
- Simple testing interface
- Battery protection included with an Over Voltage Protection (OVP) chip which is compatible with batteries with a maximum voltage of 3.5 V (e.g. LiFePo, hybrid supercapacitors). The storage element choice depends on the application design.
- Compact size
- 17 mm x 10 mm
- Embeddable into size-constrained applications
Products on the board (1)
Type number | Description | Status | Quick access | |
---|---|---|---|---|
![]() |
NEH2000BY | Energy harvesting PMIC | Production |
Related boards (1)
Board | Description | Type | Quick links | Shop link | |
---|---|---|---|---|---|
![]() |
nevb-neh2000bY-4v2-energy-harvesting-evaluation-board | NEVB-NEH2000BY-4V2 energy harvesting evaluation board | Evaluation board | Order |
Latest news and blogs
Latest videos
Products on the board (1)
Type number | Description | Status | Quick access | |
---|---|---|---|---|
![]() |
NEH2000BY | Energy harvesting PMIC | Production |
Related boards (1)
Board | Description | Type | Quick links | Shop link | |
---|---|---|---|---|---|
![]() |
nevb-neh2000bY-4v2-energy-harvesting-evaluation-board | NEVB-NEH2000BY-4V2 energy harvesting evaluation board | Evaluation board | Order |
Documentation (1)
File name | Title | Type | Date |
---|---|---|---|
UM90020 | NEH2000BY PMIC evaluation boards user guide | User manual | 2023-07-11 |
Support
If you are in need of design/technical support, let us know and fill in the answer form, we'll get back to you shortly.